我的HarmonyOS 应用开发知识库又更新了
万少:华为HDE、鸿蒙极客
2025年参与孵化了20+鸿蒙应用、技术文章300+、鸿蒙知识库用户500+、鸿蒙免费课程2套。
如果你也喜欢交流AI和鸿蒙技术,欢迎扣我。
前言
2025年利用腾讯的IMA搭建了对其华为开发者联盟开发者文档的知识库,受到了不少伙伴的好评。
目前已经有将近700用户深度使用。

其中日常开发、HarmonyOS 高级证书辅导等场景也很受伙伴的欢迎。
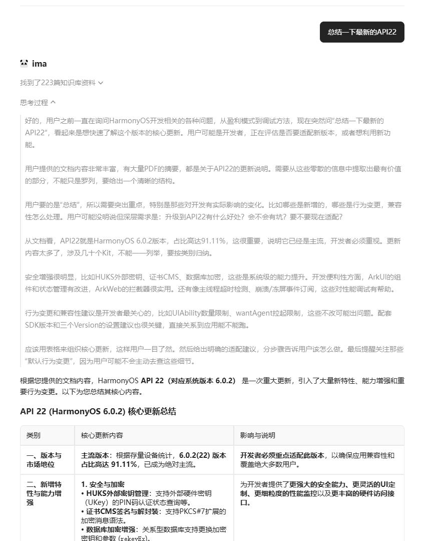
昨天抽空同步了截至2026年3月6日的开发文档,对应最新API22,目前最新的特性和API都可以在知识库中进行使用了。

使用方式
目前支持3种使用方式
1. 安装ima客户端
这个是我推荐的,使用体验最好

2. 小程序中直接使用
电脑端和手机端都可以打开ima小程序

3. 公众号内使用
我的公众号 《HarmonyOS 万少》中也是接入了 这个知识库,关注后点击可以直接跳转使用(也是跳转到小程序)

免费加入知识库
然后你需要加入这个知识库就可以使用了。
点击链接
【ima知识库】鸿蒙应用知识库HarmonyOS6 https://ima.qq.com/wiki/?shareId=b0d462ae618a0fefb5b714565cad3dd4a60411a435d5f81db51670ffb2ff3ad7
或者扫码加入

最后
关注我,持续分享鸿蒙开发 + AI 提效的实战技巧。
